首页 > 全部 > 未知 26届江西省高三九师名校联盟调研考“读书的的思辨:“获得判断力”or“享受乐趣”——以趣启智,以智成趣”【写作系统指导】-备战2026年高考语文各地名校模考卷作文导写

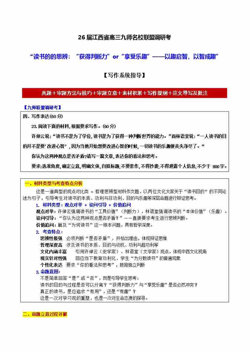
26届江西省高三九师名校联盟调研考“读书的的思辨:“获得判断力”or“享受乐趣”——以趣启智,以智成趣”【写作系统指导】-备战2026年高考语文各地名校模考卷作文导写
手机端访问

免费 ¥0.00
93人浏览

------预览已结束,还剩7页未读------
开通会员后可免费下载高清完整文档

剩余未完,查看全文
收藏
26届江西省高三九师名校联盟调研考“读书的的思辨:“获得判断力”or“享受乐趣”——以趣启智,以智成趣”【写作系统指导】-备战2026年高考语文各地名校模考卷作文导写

推荐资源

客服

扫码添加客服微信

热线

官方客服

如遇问题,请联系客服为您解决

电话客服:18888888888

客服微信:webcn360

工作时间:9:00-18:00,节假日休息

公众号

扫码关注微信公众号