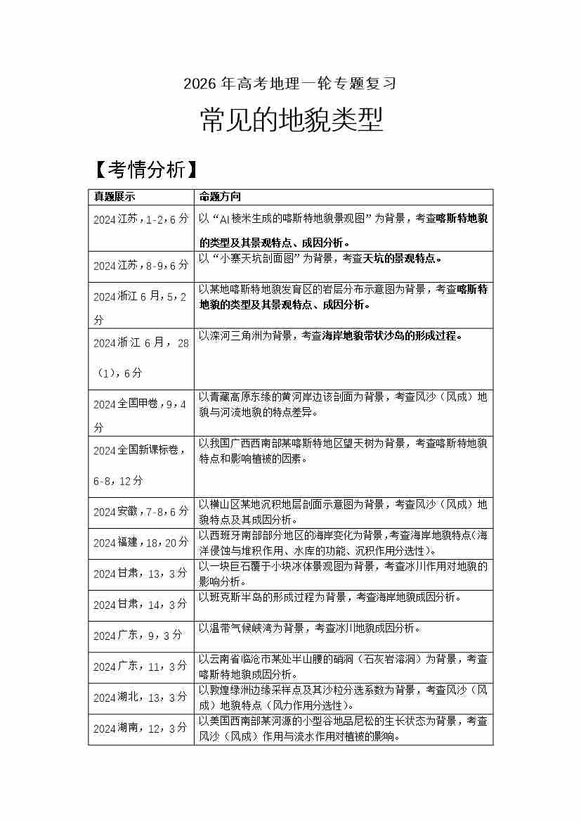
首页 > 全部 > 未知 22.高考地理一轮专题复习——常见的地貌类型

22.高考地理一轮专题复习——常见的地貌类型
手机端访问

免费 ¥0.00
82人浏览

------预览已结束,还剩95页未读------
开通会员后可免费下载高清完整文档

剩余未完,查看全文
收藏
22.高考地理一轮专题复习——常见的地貌类型

推荐资源

客服

扫码添加客服微信

热线

官方客服

如遇问题,请联系客服为您解决

电话客服:18888888888

客服微信:webcn360

工作时间:9:00-18:00,节假日休息

公众号

扫码关注微信公众号