首页 > 全部 > 单元检测 > 第2单元 第6章 生物的分类和多样性的保护(测试卷)

第2单元 第6章 生物的分类和多样性的保护(测试卷)
手机端访问

¥124.00 ¥124.00
70人浏览

------预览已结束,还剩12页未读------
开通会员后可免费下载高清完整文档

剩余未完,查看全文
收藏
第2单元 第6章 生物的分类和多样性的保护(测试卷)

推荐资源

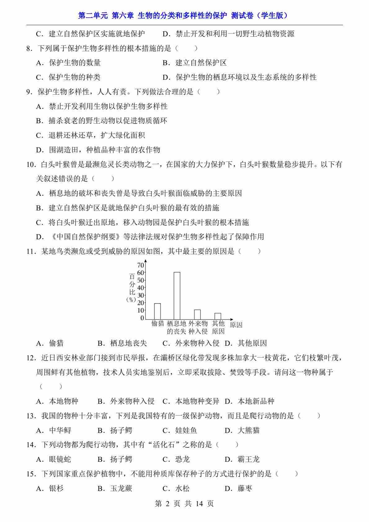
客服

扫码添加客服微信

热线

官方客服

如遇问题,请联系客服为您解决

电话客服:18888888888

客服微信:webcn360

工作时间:9:00-18:00,节假日休息

公众号

扫码关注微信公众号