首页 > 全部 > 尖子生优培 > 第1章 数学与我们同行 单元测试(提升卷)(解析版)

第1章 数学与我们同行 单元测试(提升卷)(解析版)
手机端访问

¥184.00 ¥184.00
97人浏览

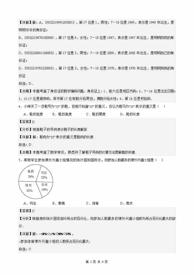
------预览已结束,还剩7页未读------
开通会员后可免费下载高清完整文档

剩余未完,查看全文
收藏
第1章 数学与我们同行 单元测试(提升卷)(解析版)

推荐资源

客服

扫码添加客服微信

热线

官方客服

如遇问题,请联系客服为您解决

电话客服:18888888888

客服微信:webcn360

工作时间:9:00-18:00,节假日休息

公众号

扫码关注微信公众号