首页 > 全部 > 常考压轴题 > 专题01 利用数轴进行数形结合的四种考法-解析版

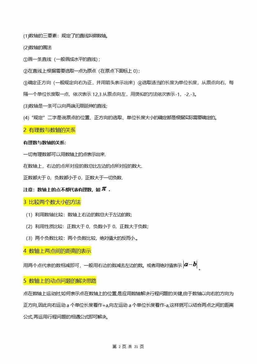
专题01 利用数轴进行数形结合的四种考法-解析版
手机端访问

¥407.00 ¥407.00
83人浏览

------预览已结束,还剩19页未读------
开通会员后可免费下载高清完整文档

剩余未完,查看全文
收藏
专题01 利用数轴进行数形结合的四种考法-解析版

推荐资源

客服

扫码添加客服微信

热线

官方客服

如遇问题,请联系客服为您解决

电话客服:18888888888

客服微信:webcn360

工作时间:9:00-18:00,节假日休息

公众号

扫码关注微信公众号