首页
全部课程
初中
小升初
小学
高中
高考
会员特权
精选文章
帮助中心
首页
>
全部课程
> 课程列表
分类:
全部
初中
小升初
小学
高中
高考
类型:
全部
文章资源
视频资源
网盘资源
视频课程
音频课程
卡密资源
等级:
全部
高级
人教版
浙教版
北师版
苏教版
在线下载
性质:
全部
免费
付费
课时突破练27 继承发展中华优秀传统文化
免费
¥0.00
80人浏览
课时突破练26 实现人生的价值
免费
¥0.00
81人浏览
课时突破练25 寻觅社会的真谛
免费
¥0.00
94人浏览
课时突破练24 探索认识的奥秘
免费
¥0.00
81人浏览
课时突破练23 唯物辩证法的实质与核心
免费
¥0.00
66人浏览
课时突破练22 世界是永恒发展的
免费
¥0.00
98人浏览
课时突破练21 世界是普遍联系的
免费
¥0.00
77人浏览
课时突破练20 探究世界的本质
免费
¥0.00
72人浏览
课时突破练39 在生活中学民法用民法
免费
¥0.00
70人浏览
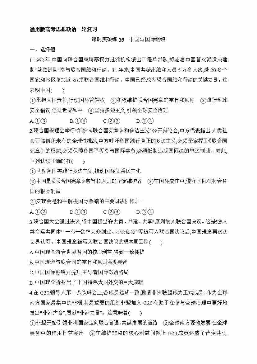
课时突破练38 中国与国际组织
免费
¥0.00
98人浏览
课时突破练37 主要的国际组织
免费
¥0.00
76人浏览
课时突破练36 经济全球化与中国
免费
¥0.00
86人浏览
课时突破练35 走进经济全球化
免费
¥0.00
76人浏览
课时突破练34 中国的外交
免费
¥0.00
69人浏览
课时突破练33 和平与发展
免费
¥0.00
82人浏览
课时突破练32 多极化趋势
免费
¥0.00
99人浏览
课时突破练31 国家的结构形式
免费
¥0.00
68人浏览
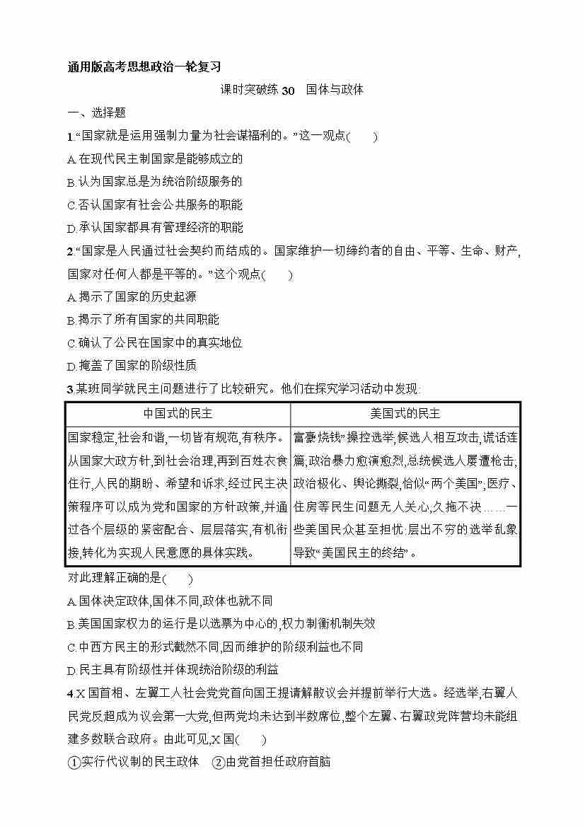
课时突破练30 国体与政体
免费
¥0.00
73人浏览
课时突破练29 发展中国特色社会主义文化
免费
¥0.00
87人浏览
课时突破练28 学习借鉴外来文化的有益成果
免费
¥0.00
86人浏览
«
1
2
...
211
212
213
214
215
216
217
...
4655
4656
»
--
客服
扫码添加客服微信
热线
官方客服
如遇问题,请联系客服为您解决
电话客服:18888888888
客服微信:webcn360
工作时间:9:00-18:00,节假日休息
公众号
扫码关注微信公众号
顶部